备注
Go to the end 下载完整示例代码.
具有固定物理尺寸的坐标轴#
请注意,这可以通过主库实现,用于尺寸不变的图形上的坐标轴 一次添加单个Axes
import matplotlib.pyplot as plt
from mpl_toolkits.axes_grid1 import Divider, Size
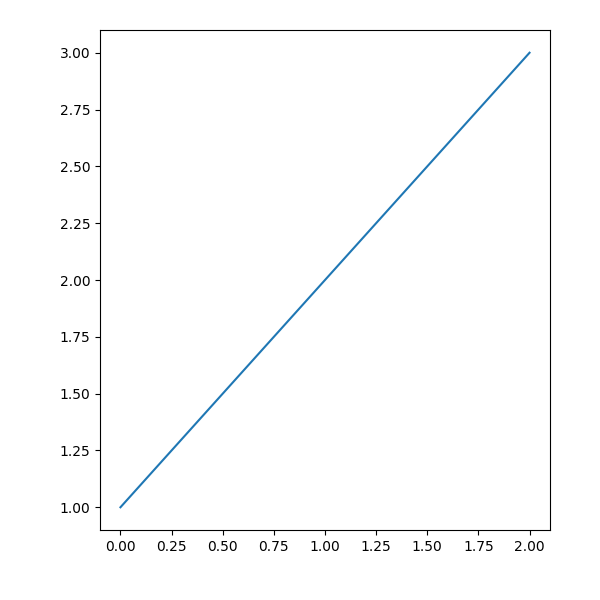
fig = plt.figure(figsize=(6, 6))
# The first items are for padding and the second items are for the Axes.
# sizes are in inch.
h = [Size.Fixed(1.0), Size.Fixed(4.5)]
v = [Size.Fixed(0.7), Size.Fixed(5.)]
divider = Divider(fig, (0, 0, 1, 1), h, v, aspect=False)
# The width and height of the rectangle are ignored.
ax = fig.add_axes(divider.get_position(),
axes_locator=divider.new_locator(nx=1, ny=1))
ax.plot([1, 2, 3])

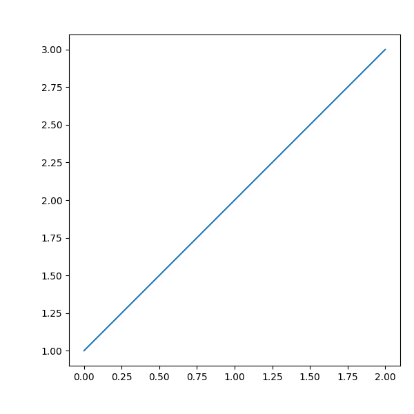
fig = plt.figure(figsize=(6, 6))
# The first & third items are for padding and the second items are for the
# Axes. Sizes are in inches.
h = [Size.Fixed(1.0), Size.Scaled(1.), Size.Fixed(.2)]
v = [Size.Fixed(0.7), Size.Scaled(1.), Size.Fixed(.5)]
divider = Divider(fig, (0, 0, 1, 1), h, v, aspect=False)
# The width and height of the rectangle are ignored.
ax = fig.add_axes(divider.get_position(),
axes_locator=divider.new_locator(nx=1, ny=1))
ax.plot([1, 2, 3])
plt.show()